万象城awcsport官网
首页
学院概况
学院简介
学院领导
组织机构
师资队伍
党建工作
组织建设
理论学习
党员活动
工会活动
人才培养
本科生教育
研究生教育
科学研究
科研动态
科研项目
科研成果与奖励
科研平台与团队
科研诚信
团学工作
学工队伍
学生组织
学工动态
规章制度
招生就业
交流合作
校友工作
线上画展
智慧美院
规章制度
常用下载
首页
学院概况
党建工作
人才培养
科学研究
团学工作
招生就业
交流合作
校友工作
线上画展
智慧美院
人才培养
本科生教育
专业简介
培养方案
常用下载
研究生教育
学位概况
培养方案
研教动态
导师简介
设计学
艺术硕士美术领域
艺术硕士艺术设计领域
常用下载
人才培养
本科生教育
专业简介
培养方案
常用下载
研究生教育
学位概况
培养方案
研教动态
导师简介
设计学
艺术硕士美术领域
艺术硕士艺术设计领域
常用下载
当前位置:
首页
>>
人才培养
>>
本科生教育
>>
常用下载
>> 正文
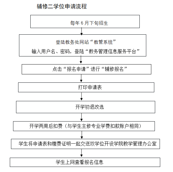
辅修二学位申请流程
发布日期:2020-07-14 作者: 点击:
上一条:
学生实习相关附件
下一条:
转专业流程及申请表